首页
产品介绍
安全产品
安全管理
安全服务
解决方案
政府
金融
电信
税务
教育
企业
公安
其他
客户服务
服务热线
服务政策
资料下载
客户培训
关于我们
公司简介
企业资质
新闻中心
招聘信息
合作伙伴
联系我们
分支机构
等保专题
简体中文
|
English
首页
>
产品介绍
>
安全产品
>
网神SecGate 3600安全网关(UTM)
安全产品
网神SecGate 3600下一代极速防火墙
网神SecGate 3600 防火墙
网神SecGate 3600百兆防火墙
网神SecGate 3600千兆防火墙
网神SecGate 3600万兆防火墙
新“小包王”系列防火墙
网神SecGate 3600防火墙NSG6000系列介绍
网神SecGate 3600安全网关(IPSec VPN)
网神SecGate 3600安全网关(UTM)
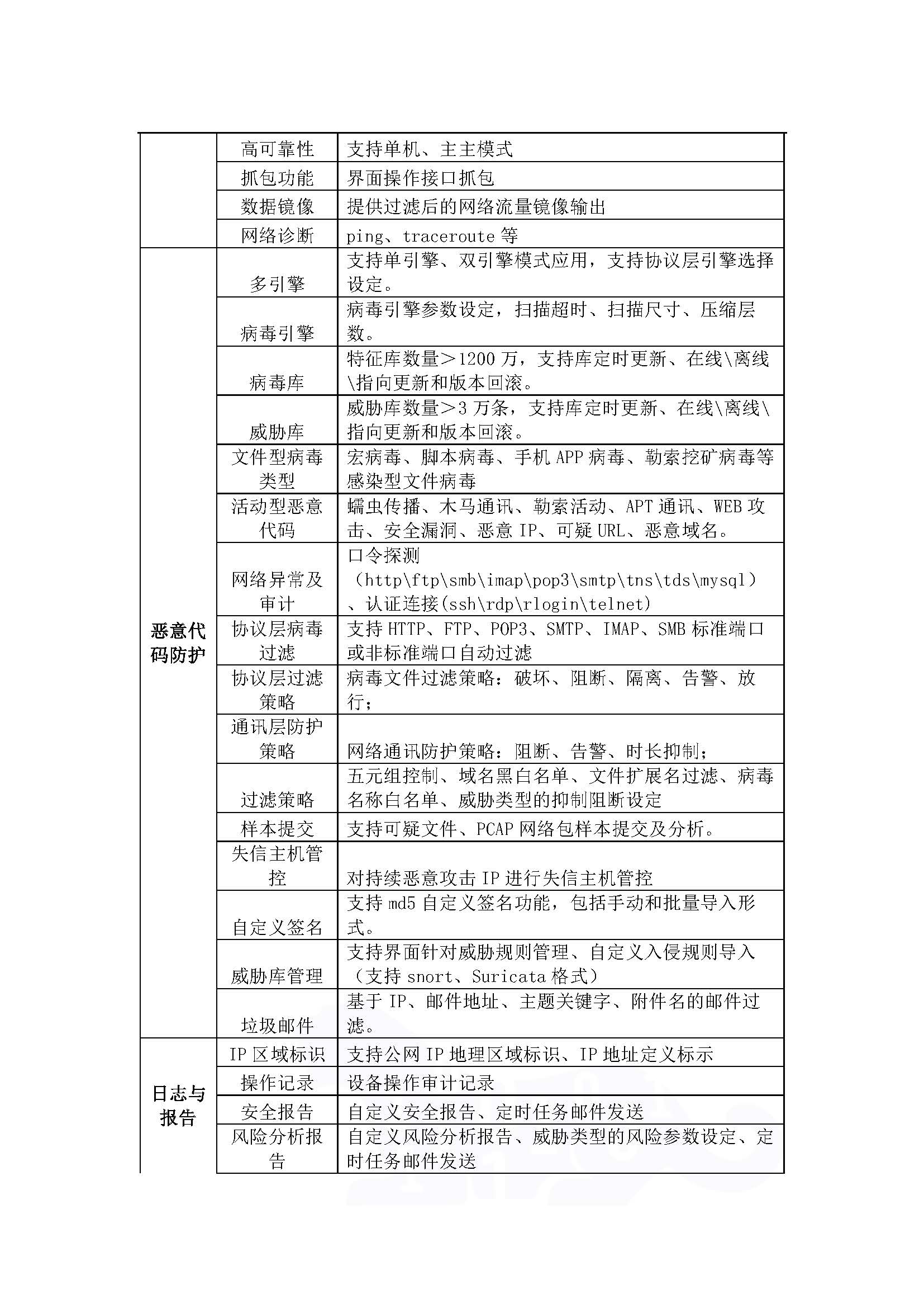
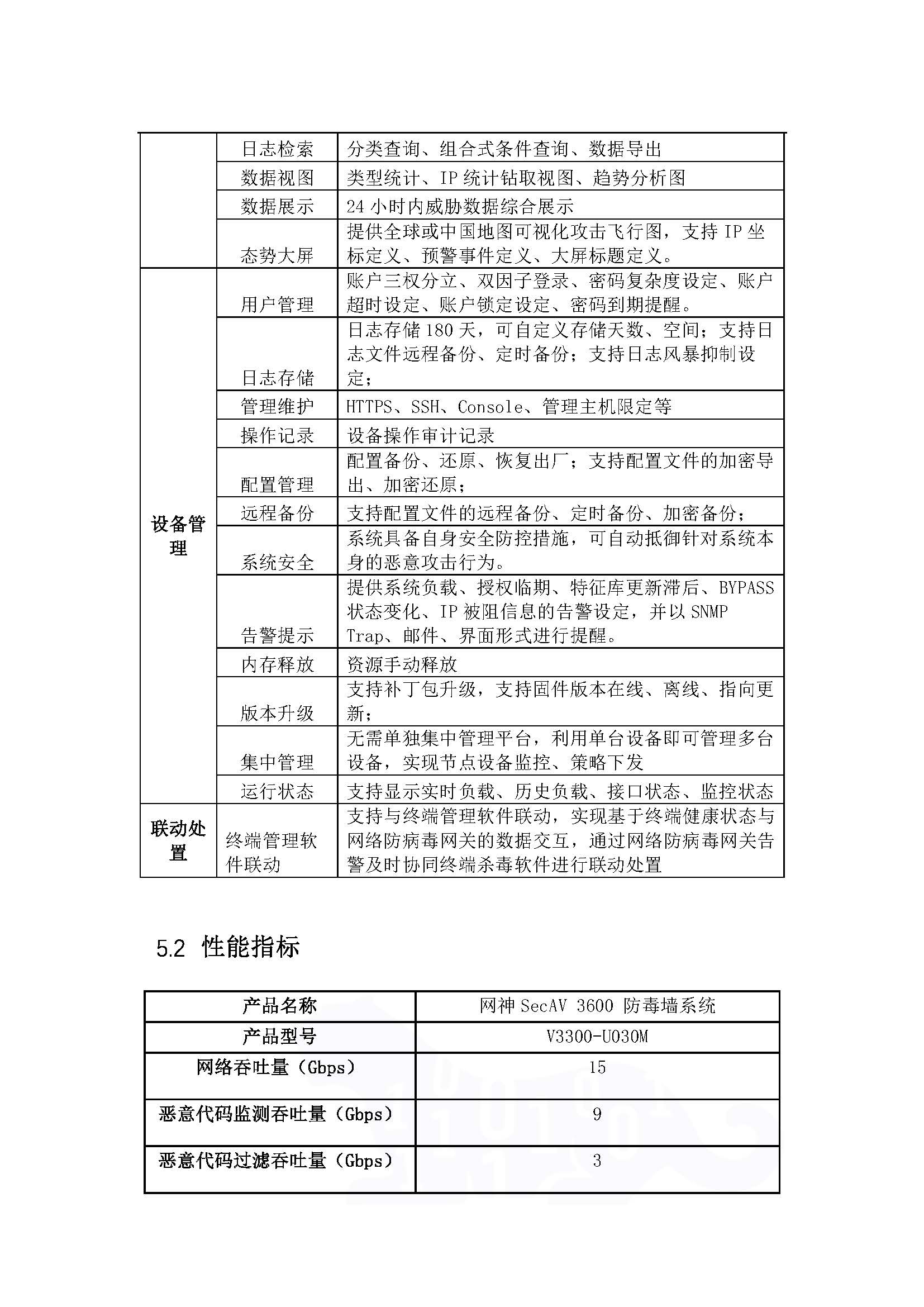
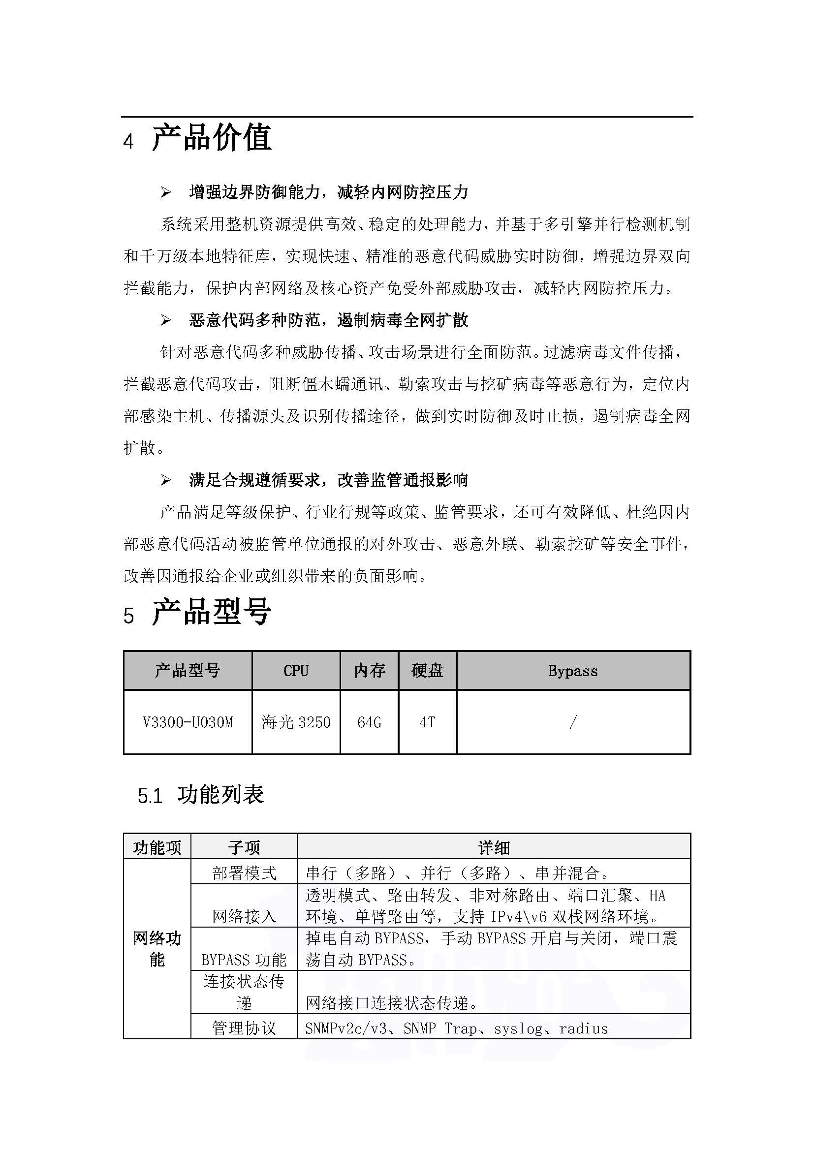
网神SecAV 3600防毒墙系统国产化系列
网神SecSIS 3600网闸
网神SecIPS 3600入侵防御系统
网神SecIDS 3600入侵检测系统
网神SecAV 3600防毒墙
网神SecSSL 3600安全接入网关
网神SecWAF 3600应用防火墙
网神SecSSM 3600服务器安全加固管理系统
网神SecBMS 3600带宽管理系统
网神虚拟化办公平台
网神SecVSS 3600漏洞扫描系统
网神SecCloud3600私有云病毒查杀系统
网神SecDefense3600多维终端防御系统
网神SecADS 3600应用交付系统
网神SecDDOS 3600抗拒绝服务攻击产品
网神安全通告
安全通告
业界新闻
网神SecFox日志收集与分析系统
网神SecFox运维安全管理与审计系统
网神SecFox日志收集与分析系统
网神SecFox安全审计系统
产品白皮书
快速链接
等保专题
安全产品
安全管理产品
安全服务
资料下载
产品升级包下载
关于我们
公司介绍
企业资质
联系我们
招聘信息
校园招聘
销售类社招
研发类社招
法律相关
法律声明
隐私条款