简体中文
|
English
首页
产品介绍
安全产品
安全管理
安全服务
解决方案
政府
金融
电信
税务
教育
企业
公安
其他
客户服务
产品公告
服务热线
服务政策
资料下载
客户培训
关于我们
公司简介
企业资质
新闻中心
招聘信息
合作伙伴
联系我们
分支机构
等保专题
等保专题
网神等保介绍
行业等级保护
成功案例
网神等保动态
等保相关政策法规
网神等保工作内容
发布时间:2012-05-03 07:26:42
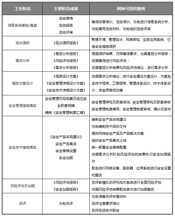
“等级保护基本要求”对信息系统从安全管理和安全技术两个方面的十个安全控制类中提出了安全措施要求,网神可提供8个阶段的工作,覆盖等级保护建设工作的全过程:
关于我们
|
法律声明
|
隐私条款
|
联系我们
|
网站地图
奇安信网神信息技术(北京)股份有限公司 版权所有 Copyright Legendsec Technology Co.Ltd all rights reserved
京公网安备 11010202010077号