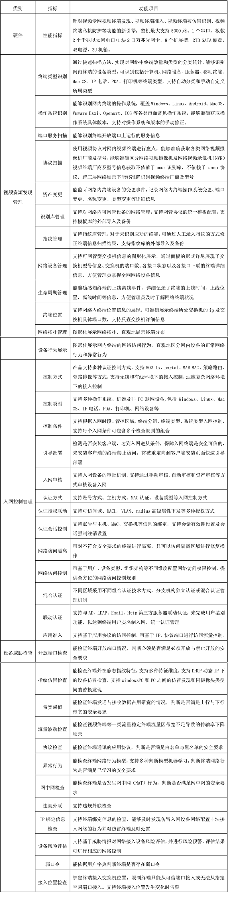
随着“平安城市”工程、“雪亮”工程、“天网”工程的逐步推进,社会上视频监控资源正在以飞快的速度不断丰富和发展。视频监控系统因其能提供实时、直观的视频信息,被广泛应用与社区监控、交警卡点监控等各类业务中。随着视频专网规模迅速扩大并广泛应用于公共安全建设,视频监控网络的安全问题也日益凸显。视频终端的安全问题将直接影响其业务的连续性,设备的共性会导致一点突破进而引发整个网络被突破,而参与安全处置协同的人员比较少,病毒传播的速度、攻击沦陷的速度比传统办公网络的终端更快速,留给我们在检测、响应、处置的时间窗口更短暂。网神视频终端安全准入系统是奇安信集团为解决视频专网安全管理难题而推出的产品,能够轻松实现视频专网的资产发现和识别、前端摄像头的接入控制、仿冒检测和处置、前端摄像头的安全基线检查和状态监控、视频专网的IP地址管理与监测、一体化的视频专网终端安全防护与管理等功能。
1.视频专网资源发现与可见管理
安全管理的前提是发现被管理的设备对象,网神视频终端安全准入系统内置主动与被动发现引擎,内置资产智能识别库能全面及时的发现视频网内的所有前端摄像头、NVR、存储设备、管理平台、管理终端、传输转换设备等视频采集、传输、转换、存储、访问设备,并实时感知未知设备的接入和网络访问行为。
2.视频专网设备的深入探查与分析
网神视频终端安全准入系统可以对所发现的设备进行全方位、多维度的深入识别,发现其操作系统、设备类型、生产厂商、型号、序列号等信息。对其外出网络行为和入站管理行为进行智能学习和监控,可视化分析出入站行为。我们能看清是什么设备,它的行为是什么。 资产发现之后我们可以对设备进行自动分类分组,可以基于组织结构进行统计分析、基于类型和厂商进行统计分析、基于接入位置进行统计分析、基于行为模式进行类比分析,生成图形化报表。
3.视频终端安全检测与保护
前端摄像头采集的图像和视频是“真相”和“证据”的数据源头,保护摄像头就是保护数据。网神视频终端安全准入系统能够对每一类型的设备进行有针对性的持续监控,确认其网络可达性、服务可用性、数据真实性、设备健康状态和安全性。通过主动扫描和被动监听等技术对摄像头的弱口令、异常开放端口等进行全面检查。一旦发现有异常会对其进行隔离和预警,实时掌握设备的安全风险信息,隔离具有威胁的“亚健康”设备。
4.视频终端身份识别与立体准入
在前端摄像头接入前网神视频终端安全准入系统将对其进行认证、授权,只有符合相关安全标准的设备才允许正常进行上行数据传输和信令交互。系统将为每一个接入到视频专网的终端设备建立设备指纹身份,并将身份和配置与行为进行绑定管理。能够适应二层接入和三层接入环境,在链路层到应用层进行多层准入,例如mac地址检查、ip地址检查、设备唯一识别号检查、视频应用层协议检查。


5.视频终端网络异常检查
网神视频终端安全准入系统能够检测视频终端的仿冒私接、NAT隐藏私接、非法接入、违规内联、违规外联,并进行取证、定位、处置。特别是隐藏私接具有高度的隐蔽性,不容易被发现,私接者可以长期存在与网络中,进行数据的窃取,系统的未授权访问,非法控制前端摄像头,甚至进行系统破坏。


6.视频专网的IP地址管理
网神视频终端安全准入系统能够发现视频专网VLAN和子网信息,为每个子网提供可视化的IP地址使用情况和统计分析,包括哪些IP在用,被谁使用、哪些IP闲置、哪些在线、离线等多维度的IP使用状态,方便管理员快速判断地址资源的分配情况,对全网IP使用情况一目了然。

7.一体化终端安全防护和管理
视频专网中分散着各种管理工作站和监控PC机,如果防护不到位,同样会影响到视频专网的安全,需要对这些终端进行合理的安全防护、加固和管理。奇安信天擎一体化管理解决方案包含杀毒补丁、安全基线检查、USB存储外设管理、外设与网络行为审计、桌面水印、数据防泄漏、强制终端安全合规,可以有效管控和审计、追踪内部视频资源违规访问和泄露的问题。


1、需支持各阶段的容灾及逃生措施,支持双机热备、冷备、一键认证放行、软Bypass、域认证缓冲、第三方认证源异常自动放行逃生方式,保证各阶段的逃生措施。




2、需支持和多种第三方认证源联动认证,至少支持AD、LDAP、Email、HTTP服务器联动认证,实现统一认证管理要求。



3、需支持发现视频专网VLAN和子网信息,为每个子网提供可视化的IP地址使用情况和统计分析,包括哪些IP在用,被谁使用、哪些IP闲置、哪些在线、离线等多维度的IP使用状态,方便管理员快速判断地址资源的分配情况,对全网IP使用情况一目了然。

4、需支持设备端口的流量监测,接受数据、发送数据、错误数据、丢弃数据等端口监测状态。




